Comunicación
Presentar un informe del trabajo realizado; detallando qué se ha hecho en cada fase del proceso de indagación para dar una respuesta científica al problema planteado.
Metacognición
Reflexionar sobre el conocimiento y responder oralmente:
¿Qué fases has seguido para llegar hasta aquí?
¿Qué has aprendido?
¿Cómo lo has aprendido?
¿Qué dificultades has tenido?
¿Cómo has resuelto esas dificultades?
¿Qué es lo que más te ha gustado?
¿Para qué te ha servido?
¿En qué otras ocasiones puedes usarlo?
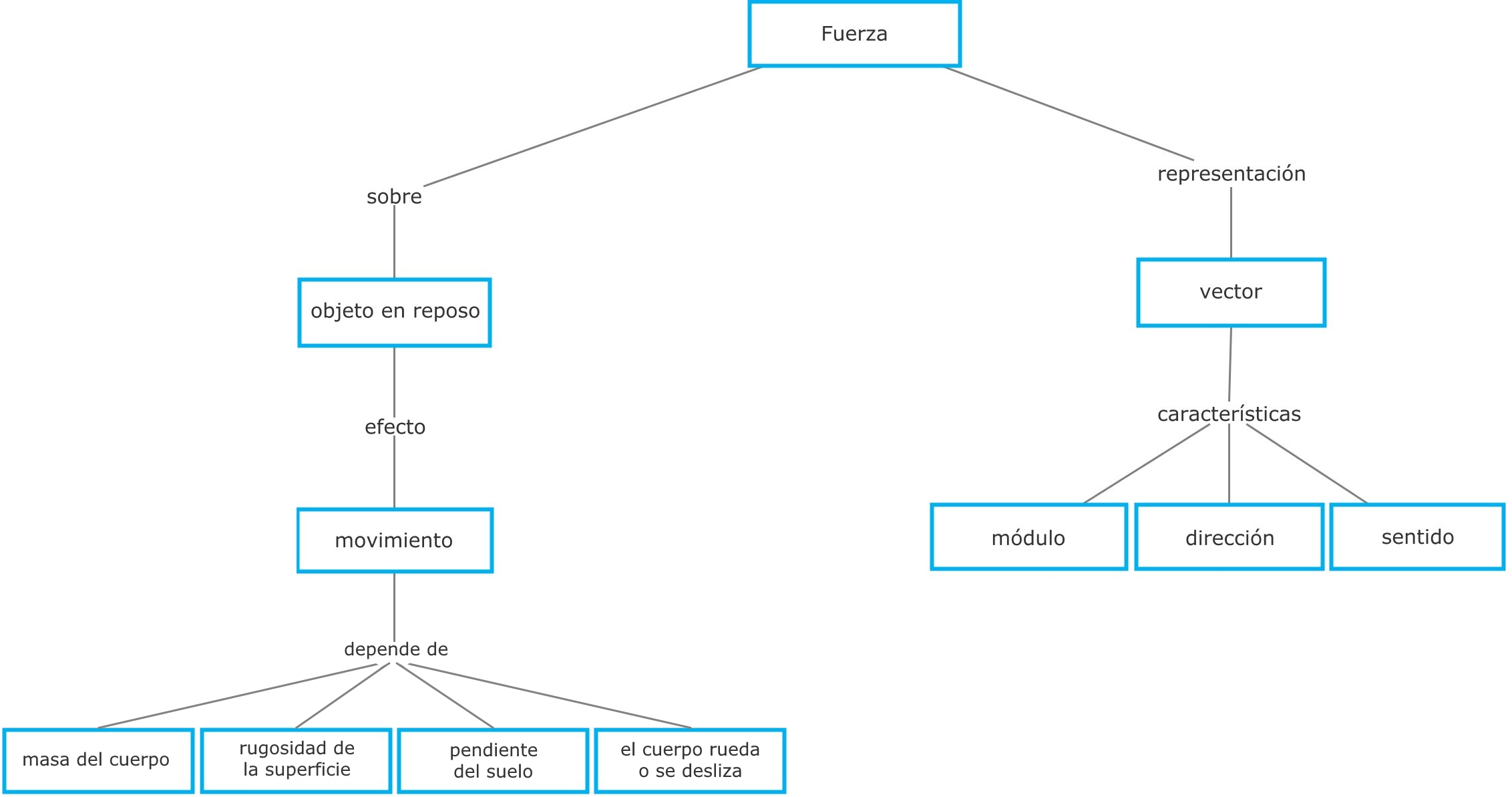
Completar el mapa conceptual relacionando conceptos básicos. Como ejemplo para el profesor:

Afianzamiento
El burro tiene que mover la caja de la imagen. ¿Qué tiene que hacer el burro para mover la caja?
Una fuerza sobre la caja suficiente para iniciar el movimiento.
¿El burro tiene mucha fuerza y por eso es capaz de mover la caja?
El burro no tiene fuerza, tiene energía que es capaz de ejercer una fuerza sobre la caja
¿El burro tiene energía y por eso es capaz de mover la caja?
Sí, energía interna
El burro tira de la caja y la mueve lentamente hacia la derecha, ¿Qué fuerzas están actuando en la caja? Represéntalas en la figura.

Aplicaciones
¿Empujar o tirar?
Observar ejemplos de la vida cotidiana y relacionados con la fuerza de que hay que ejercer para mover un objeto.
