Comunicación
Presentar un informe del trabajo realizado; detallando qué se ha hecho en cada fase del proceso de indagación para dar una respuesta científica al problema planteado.
Metacognición
Reflexionar sobre el proceso de indagación seguido y sobre los conocimientos adquiridos. Responder oralmente:
¿Qué fases has seguido para llegar hasta aquí?
¿Qué has aprendido?
¿Cómo lo has aprendido?
¿Qué dificultades has tenido?
¿Cómo has resuelto esas dificultades?
¿Qué es lo que más te ha gustado?
¿Para qué te ha servido?
¿En qué otras ocasiones puedes usarlo?
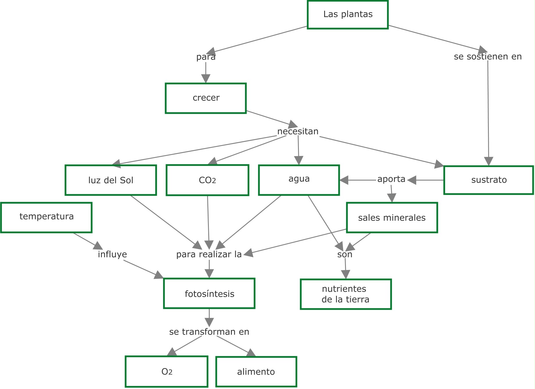
Completar el mapa conceptual relacionando conceptos básicos. Como ejemplo para el profesor:

Afianzamiento
Aplicaciones
Situaciones beneficiosas para el crecimiento de plantas.
Observar situaciones o medios que favorecen el crecimiento de las plantas.