Comunicación

  Presentar un informe del trabajo realizado; detallando qué se ha hecho en cada fase del proceso de indagación para dar una respuesta científica al problema planteado.

 

 

 

  

Metacognición

  Reflexionar sobre el conocimiento y responder oralmente: 

 ¿Qué fases has seguido para llegar hasta aquí?

¿Qué has aprendido?

¿Cómo lo has aprendido?

¿Qué dificultades has tenido?

¿Cómo has resuelto esas dificultades?

¿Qué es lo que más te ha gustado?

¿Para qué te ha servido?

¿En qué otras ocasiones puedes usarlo?

 

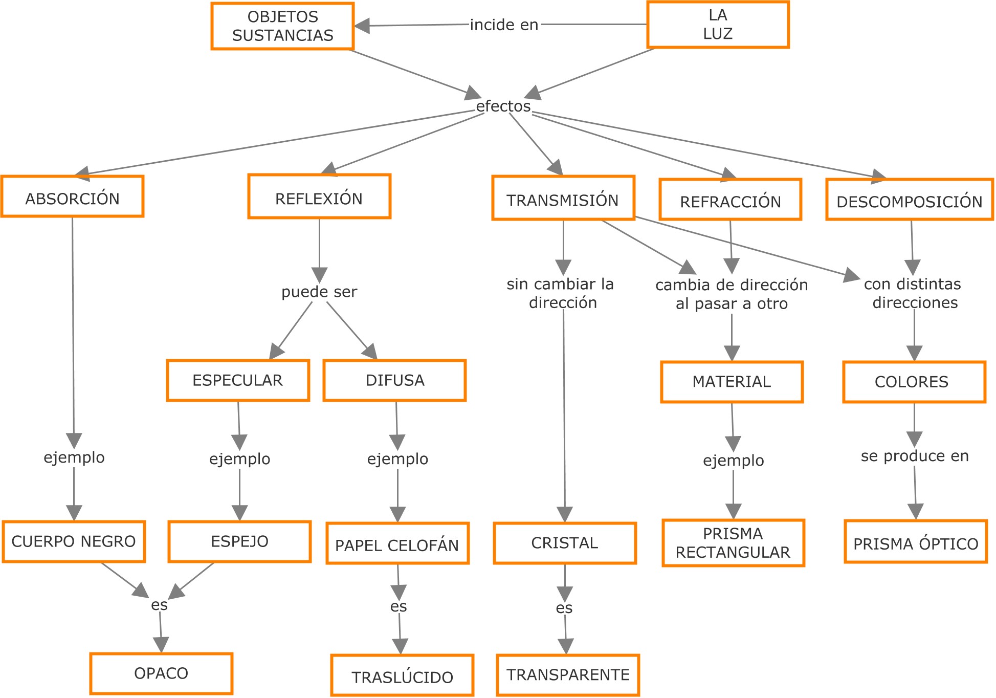
  Completar el mapa conceptual relacionando conceptos básicos. Como ejemplo para el profesor:

 

 

 

 

Afianzamiento

  Contestar razonadamente con ayuda de las imágenes de abajo:

¿Qué diferencias encuentras entre lo que ves en la superficie del agua en las dos fotografías de abajo? ¿A qué se debe?

 ¿Por qué pintan las fachadas de las casas andaluzas de color blanco?

 

 Trabajar con la simulación interactiva PhET (Universidad de Colorado).

  Responder a las siguientes cuestiones con ayuda del simulador:

 

 

 

Aplicaciones