Comunicación
Presentar un informe del trabajo realizado; detallando qué se ha hecho en cada fase del proceso de indagación para dar una respuesta científica al problema planteado.
Metacognición
Reflexionar sobre el conocimiento y responder oralmente:
¿Qué fases has seguido para llegar hasta aquí?
¿Qué has aprendido?
¿Cómo lo has aprendido?
¿Qué dificultades has tenido?
¿Cómo has resuelto esas dificultades?
¿Qué es lo que más te ha gustado?
¿Para qué te ha servido?
¿En qué otras ocasiones puedes usarlo?
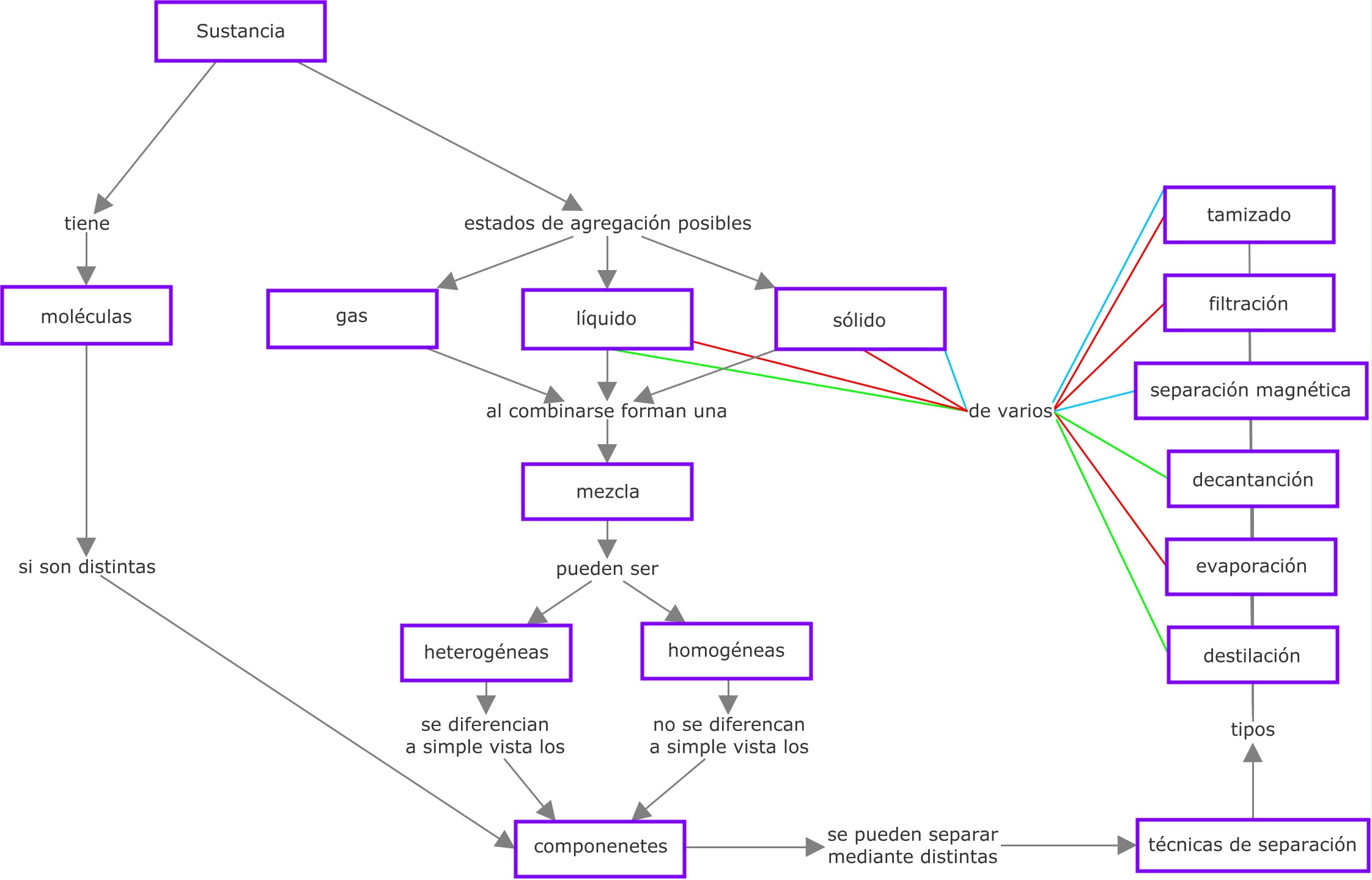
Completar el mapa conceptual relacionando conceptos básicos. Como ejemplo para el profesor:
Las líneas de colores indican los estados de agregación de los componentes de las mezclas separados mediante las técnicas de separación propuestas en los experimentos anteriormente realizados. Por ejemplo, en el experimento de tamizado se presenta a los alumnos la mezcla 1 de dos sólidos: arena y arroz (línea azul) y las mezclas 2 y 3 de un sólido en un líquido: piedras/arroz y agua (línea roja).

Afianzamiento
Recopilación de todos los procedimientos.
Dados los componentes de una mezcla, indicar el estado de agregación de los mismos, el tipo de mezcla y el procedimiento a utilizar para separarlos.
Actividad sobre la obtención de la sal.
Rememoramos el texto de la situación problematizadora, relativa a la obtención de sal.
Los estudiantes ya podrán dar respuesta al interrogante inicial de cómo separar la sal del mar del agua, tras estudiar los procesos de separación y concretamente la evaporación.
Se les mostrará un vídeo del lugar donde se realiza este tratamiento de la sal, es decir, las salinas.
Tras su visualización, describirán el proceso de fabricación de sal del agua del mar que se lleva a cabo en estos lugares y discutirán entre ellos sobre el funcionamiento de una desalinizadora, que les será fácil por los nuevos conocimientos que han construido durante el proceso de indagación.
Aplicaciones
MENSAJES SECRETOS.
Como una aplicación divertida se puede proponer a los estudiantes que hagan una mezcla de sal en agua (dos cucharadas de sal y dos cucharadas de agua). Con un pincel introducido en la mezcla escriben en un folio un mensaje secreto. Se seca el trozo del folio donde está escrito el mensaje, se evapora el agua y el mensaje desaparece. Para recuperarlo basta con frotar despacio con un lápiz de punta blanca.